原來如此!上海在職研究生落戶政策竟是這樣的...
來源:路燈在職研究生
時間:2020-08-29 17:31:11
很多人都應該知道,上海的生活壓力并不比北京差,甚至還要更高。而報考上海在職研究生的人數也是在逐年增長,其中有很大一部分人就是為了能夠獲得上海本地戶口。那么,本文就來說說,上海在職研究生的落戶政策是怎么規定的。

首先,上海在職研究生的落戶方法
據了解,上海的在職研究生可以以“非滬籍應屆生落戶”的方式進行落戶。根據目前上海市的政策來看,拿到在職研究生學歷后是可以申請落戶上海的。目前在職研形式中,只有專業碩士是學歷教育,畢業后可以獲得碩士畢業證和學位證,考生被錄取后可以將戶口和檔案轉移到學校,畢業后獲得派遣證。獲得派遣證之后,學生到有戶口指標的單位,到達落戶要求后,就可以進行落戶。
其次,那么符合什么要求,上海在職研究生才可以落戶呢?
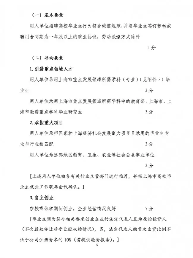
攻讀上海在職研究生的人員,需要根據相關要求申請在上海落戶,要想要在上海落戶就需要申請人根據“評分辦法”進行評分,達到標準分72分即可在上海落戶。另外,該方法是針對應屆畢業生制定的,所以申請人員需要在規定的時間內進行申請。
最后,就讓我們說說,上海在職研究生可以獲得哪些積分呢?
攻讀上海部分專業碩士在職研究生的人,只要能夠在畢業就可以拿到24分;而根據高校和研究生培養單位的不同,也是可以加不同的分的,例如:一流大學建筑高校、在滬一流學科建設高校、中科院在滬各研究所等研究生培養單位畢業的學生,可以額外獲得15分,第二類高校則可以獲得12分;另外根據學習成績、外語水平、計算機水平、榮譽稱號、科研創新以及在用人單位的表現等方面,都是可以獲得積分的。
下面就是具體的評分標準,2020年和2019年一樣,幾乎沒有變化:



























